Avistapp
de Luisa Sirvent @vektorama
- 891
- 9
- 2
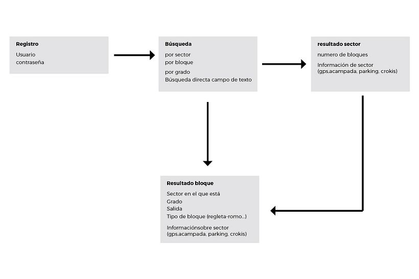
Mi app se llama Avistapp, es una app para escaladores de boulder, de momento solo para Albarracín,
he diseñado el primer flujo y dado forma, el de búsqueda de bloque y resultado de bloque, aunque podríamos hacer la búsqueda del sector y que nos diera info de este y a la vez que salieran todos los bloques que hay dentro.
Puedes marcar los bloques como encadenados, o encadenados "a vista" (un poco de pique entre usuarios) ,puedes guardarlos como favoritos, descargar los mapas y a parte te da información de tipo de bloque, como empezarlo...
También tiene información del sector, zona de acampada, parking , descarga de coordenadas para GPS (muy útil) y un modo offline para cuando no haya cobertura.
Espero os guste la idea! :)
En breve espero poder hacerla real.






1 comentariu
Me gusta mucho la interface de la applicación, buen trabajo!
gracias!! @sorteopremios :)
Conectați-vă sau înscrieți-vă gratuit pentru a comenta