International Interviews
International Interviews
por Cristina Rodríguez Gallego @a8rojas
- 334
- 0
- 0
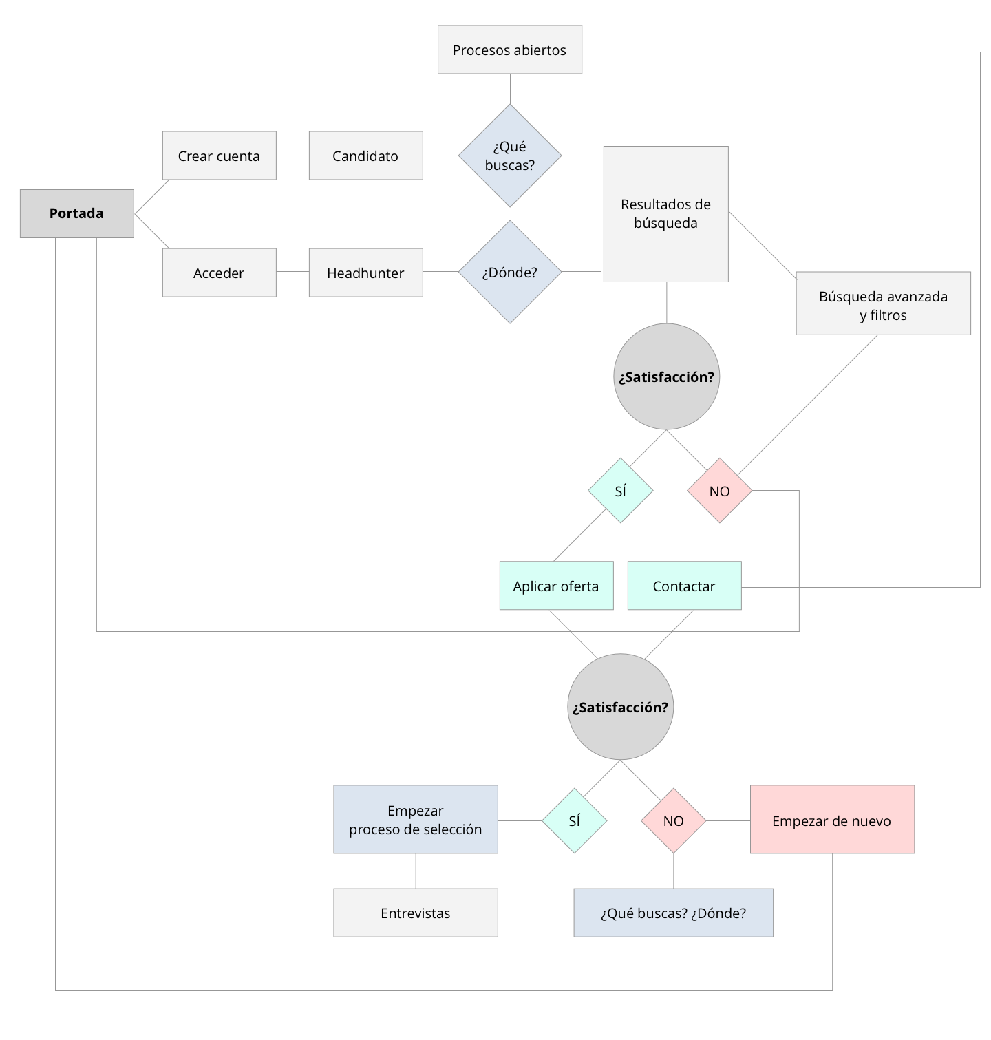
Este proyecto fue creado por mí, desde la definición de producto digital hasta la creación del primer wireframe. Mi objetivo fue aplicar técnicas basadas en research y ux para a la definición y estrategia de un producto nuevo (no real):
Elevator pitch:
Para las personas y perfiles de recursos humanos
que busquen empleo activamente o necesiten cubrir vacantes
nuestro servicio de entrevistas online
es una plataforma
que conecta a perfiles profesionales
y, a diferencia de Linkedin,
nuestro servicio de entrevistas online facilitará tus tiempo y que no te tengas que desplazar mucho para un primer contacto.
Nombre del servicio digital:
International Interviews (a definir)
En qué consiste:
Plataforma online que pone en contacto a entrevistadores y entrevistados con el fin de ahorrar costes de transporte, tiempo y disponibilidad.
A quién va dirigido:
A cualquier persona mayor de edad que esté en búsqueda activa de trabajo y perfiles de recursos humanos encargados de entrevistar a candidatos para cubrir vacantes.
















0 comentarios
Entra o únete Gratis para comentar